23 de abril de 2026

Questão 1.12
Se a corrente que passa através de um elemento for dada por
i(t) = \begin{cases} 3t \ \text{A}, & 0 \leq t < 6 \ \text{s} \ 18 \ \text{A}, & 6 \leq t < 10 \ \text{s} \ -12 \ \text{A}, & 10 \leq t < 15 \ \text{s} \ 0, & t \geq 15 \ \text{s} \end{cases}

Faça um gráfico da carga armazenada no elemento durante o intervalo 0 < t < 20 \ \text{s}.

Conceito Fundamental:
A carga acumulada é a integral da corrente:

q(t) = \int i(t) dt

Vamos assumir q(0) = 0.

Resolução por Intervalos:

Intervalo 1: 0 \leq t < 6 \ \text{s}
q(t) = \int_0^t 3\tau d\tau = \left[\frac{3\tau^2}{2}\right]_0^t = 1,5t^2
q(6) = 1,5 \times 6^2 = 54 \ \text{C}

Intervalo 2: 6 \leq t < 10 \ \text{s}
q(t) = \int_6^t 18 d\tau + q(6) = 18(t - 6) + 54 = 18t - 54
q(10) = 18 \times 10 - 54 = 126 \ \text{C}

Intervalo 3: 10 \leq t < 15 \ \text{s}
q(t) = \int_{10}^t (-12) d\tau + q(10) = -12(t - 10) + 126 = -12t + 246
q(15) = -12 \times 15 + 246 = 66 \ \text{C}

Intervalo 4: t \geq 15 \ \text{s}
q(t) = \int_{15}^t 0 d\tau + q(15) = 66 \ \text{C} (constante)

Função de Carga Completa:

q(t) = \begin{cases} 1,5t^2 \ \text{C}, & 0 \leq t < 6 \ \text{s} \ 18t - 54 \ \text{C}, & 6 \leq t < 10 \ \text{s} \ -12t + 246 \ \text{C}, & 10 \leq t < 15 \ \text{s} \ 66 \ \text{C}, & t \geq 15 \ \text{s} \end{cases}

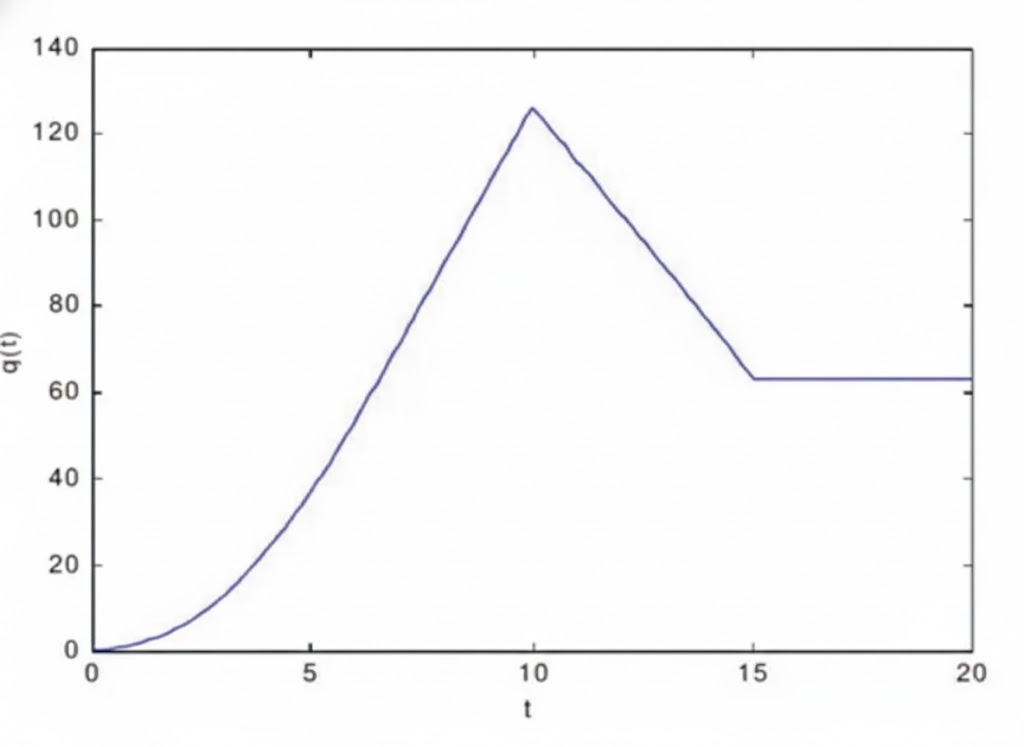
Gráfico da Carga q(t):

Descrição do Gráfico:

  • 0 a 6 s: Parábola crescente q(t) = 1,5t^2
  • 6 a 10 s: Reta crescente de 54 C para 126 C
  • 10 a 15 s: Reta decrescente de 126 C para 66 C
  • 15 a 20 s: Constante em 66 C

Resposta Final:
A carga armazenada no elemento é dada pela função q(t) definida acima, com o gráfico mostrando crescimento parabólico, seguido de crescimento linear, decrescimento linear e finalmente estabilização.

Seguir
no
YT